采矿权转让审批业务手册
申请人范围及申请条件:
(一)申请人范围:采矿权转让申请人为原采矿权人,采矿权变更申请人为采矿权受让人,转让和变更申请同时提交。采矿权受让人应具有独立企业法人资格。
(二)予以受理的矿种及规模:
1.规模为小型的蓝晶石、蓝石棉、石榴子石、蛭石、沸石、重晶石、方解石、冰洲石、萤石、宝石、玉石、地下水、硫化氢气、氦气、氡气、油砂、天然沥青、钛、石墨、硼、水晶、刚玉、硅线石、红柱石、硅灰石、钠硝石、滑石、云母、长石、叶蜡石、透辉石、透闪石、明矾石、芒硝(含钙芒硝)、石膏(含硬石膏)、毒重石、天然碱、菱镁矿、黄玉、电气石、玛瑙、颜料矿物、泥灰岩、白垩、含钾岩石、白云岩、石英岩、脉石英、粉石英、天然油石、含钾砂页岩、硅藻土、高岭土、陶瓷土、耐火黏土、凹凸棒石黏土、海泡石黏土、伊利石黏土、累托石黏土、膨润土、铁矾土、橄榄岩、蛇纹岩、玄武岩、辉绿岩、安山岩、闪长岩、花岗岩、麦饭石、珍珠岩、黑曜岩、松脂岩、浮石、粗面岩、霞石正长岩、凝灰岩、火山灰、火山渣、大理岩、板岩、片麻岩、角闪岩、泥炭、矿盐(湖盐、盐岩、天然卤水)、镁盐、碘、溴、砷等矿种。
2.规模为小型或中型的石灰岩(其他)、砂岩(其他)、天然石英砂(建筑、砖瓦用)、黏土(砖瓦用)、页岩(砖瓦用)矿种。
1.《国土资源部关于完善矿产资源开采审批登记管理有关事项的通知》(国土资规〔2017〕16号)。
2.《云南省探矿权采矿权管理办法》(云政发〔2015〕49号 2015年修订)。
3.《云南省国土资源厅关于转发国土资源部完善矿产资源开采审批登记管理文件的通知》(云国土资〔2018〕60号)。
4.《云南省国土资源厅关于进一步规范矿业权申请资料的通知》(云国土资〔2018〕141号)。
5.《云南省人民政府关于调整一批行政许可事项的决定》(云政发〔2017〕86号)。
6.《楚雄州人民政府办公室行政审批制度改革办公室关于调整一批州级行政许可事项的决定》(楚审改办发〔2018〕5号)。
姚安县国土资源局。
1.在采矿权有效期内提出申请;
2.采矿权权属无争议,采矿权人履行了相关法定义务,涉及有偿处置的已按规定处置,已依法缴纳资源税和矿产资源补偿费;
3.采矿权投产满1年;
4.采矿权不是部分转让变更;
5.采矿权不处于抵押及被有关部门通知处于立案查处、查封、扣押、冻结等状态;
6.除母公司与全资子公司之间的采矿权转让外,以协议出让方式取得的采矿权须满10年,取得采矿权未满10年确需转让变更的,按协议出让采矿权要件要求及程序办理;
7.涉外采矿权申请项目应征得军事部门同意,并符合国家关于外商投资的产业政策要求;
8.法律法规、规章文件规定的其他条件。
申请人符合以上所有条件,方可获得批准。
对不符合上述要求之一的,不予批准。
采矿权转让申请行政许可事项申请材料目录
序号 | 材料名称 | 材料形式 | 份数 | 材料来源 | 其他要求 |
1 | 采矿权转让申请书 | 原件 | 1 | 申请人自备 | |
变更申请登记书 | 原件 | 1 | 受让人提交 | ||
2 | 转让人与受让人的企业营业执照副本 | 复印件 | 1 | 申请人自备 | 应出具原件,经核实无误后,方可将复印件作为申报要件。 |
3 | 采矿许可证正、副本 | 原件 | 1 | 受让人提交 | |
4 | 采矿权转让合同书 | 原件 | 1 | 申请人自备 | 合同中应包含剩余采矿权出让收益继续缴纳、矿山地质环境保护与土地复垦等其他法定义务转移的相关内容 |
5 | 县级国土资源主管部门出具的矿山投产满1年的情况说明 | 原件 | 1 | 申请人自备 | |
6 | 县级国土资源主管部门出具的已履行矿山地质环境保护与土地复垦的情况说明 | 原件 | 1 | 申请人自备 | |
7 | 采矿权出让收益(价款)缴纳证明材料 | 复印件 | 1 | 申请人自备 | 包括:各期次价款评估备案证明,分期缴纳价款批复,采矿权出让合同,采矿权出让收益(价款)缴款通知书,缴纳票据等材料 |
8 | 资料真实性承诺书 | 原件 | 1 | 申请人自备 | |
9 | 矿业权联勘联审及相关规划审查会签表;县级国土资源主管部门出具的矿山联勘联审、规划审查、执法监察等审查意见 | 原件 | 1 | 州、县相关部门出具;县级国土资源主管部门出具 | 县级国土资源主管部门以PDF文档形式原件扫描上传至三级联网审批系统。 |
10 | 光盘 | 原件 | 1 | 申请人自备 | 矿业权申请资料电子文档一律使用光盘存储,一个项目一份光盘,光盘表面应标注项目名称。提交的电子文档包括资料清单、所有纸质文档的扫描件及申请登记书报盘文件。其中:资料清单为TXT格式,以“资料清单+txt”命名;纸质文档为PDF格式或JPG (单页) 格式,以“申报资料详细名称+文件格式”命名。 |
11 | 采矿权延续申请资料 | 原件 | 1 | 申请人自备 | 仅限于采矿许可证剩余有效期不足六个月,申请采矿权转让变更并按规定同时提出延续申请的开采项目。 |
12 | 国有资产监管和主管部门同意或批准的书面意见 | 原件 | 1 | 申请人自备 | 仅限于属国有事业单位申请转让采矿权的开采项目,主管部门指资产行政主管部门。 |
13 | 依法附有相应国有资产监督管理职责的人民政府、政府部门或主管单位同意或批准的书面意见 | 原件 | 1 | 申请人自备 | 仅限于属国有独资企业、国有资本控股公司申请转让采矿权的开采项目。 |
14 | 股东会、股东大会或董事会按照公司章程的规定做出转让的决议 | 原件 | 1 | 申请人自备 | 仅限于属国有资本参股公司申请转让采矿权的开采项目。 |
15 | 楚雄州非煤矿山转型升级工作联席会议办公室出具的已纳入矿山总数控制指标同意办理的意见 | 原件 | 1 | 申请人自备 | 仅限于非煤矿山开采项目,且未在楚雄州非煤矿山转型升级方案中的非煤矿山。 |
16 | 县级人民政府评估意见 | 原件 | 1 | 申请人自备 | 仅限于涉及与永久基本农田重叠的开采项目。 |
17 | 下级国土资源主管部门出具的符合开采总量控制的意见 | 原件 | 1 | 申请人自备 | 仅限于属限制性开采矿种的开采项目。 |
18 | 外商投资企业批准证书 | 复印件 | 1 | 申请人自备 | 仅限于外商投资企业提出申请的开采项目 |
军事部门意见 | 原件 | 1 | 由审批登记机关直接征询 | ||
外商投资有关主管部门的项目核准文件 | 复印件 | 1 | 申请人自备 | 仅限于外商申请《外商投资产业指导目录(最新版)》中限制性矿种的开采项目 | |
19 | 法定代表人本人身份证 | 复印件 | 1 | 申请人自备 | 仅限于非法定代表人办理的开采项目 |
企业或事业单位法定代表人的书面委托书 | 原件 | 1 | 申请人自备 | ||
被委托人身份证 | 复印件 | 1 | 申请人自备 |
注:提交的复印件应清晰、完整,并标注“复印件与原件一致,仅用于办理XXX事项,再次复印无效。”复印人署名、签署复印日期并加盖申请人印章;复印件为多页的,除在第一页盖章外,还应在每一页上加盖骑缝章。凡涉及申请人盖章,必须与矿业权人(申请人)名称一致。
受理时限:5个工作日。
法定办结时限:20个工作日。
承诺办结时限:10个工作日。
申请人收到《领取采矿许可证通知》后,在30日内按规定缴纳采矿权使用费。需缴纳采矿权出让收益(价款)的,申请人按出让合同或分期缴款批复缴纳出让收益(价款)。
1.采矿权登记费
2.采矿权使用费
3.采矿权出让收益(价款)
1.《财政部 国家发展改革委关于取消 停征和免征一批行政事业性收费的通知》(财税〔2014〕101号)
2.《矿产资源开采登记管理办法》(国务院令第241号)第九条、第十条、第十一条
3.《财政部 国土资源部关于深化探矿权采矿权有偿取得制度改革有关问题的通知》(财建〔2006〕694号)
4.《财政部 国土资源部关于探矿权采矿权有偿取得制度改革有关问题的补充通知》(财建〔2008〕22号)
5.《财政部 国土资源部关于加强对国家出资勘查探明矿产地及权益管理有关事项的通知》(财建〔2010〕1018号)
6.《财政部 国土资源部关于印发< 矿业权出让收益征收管理暂行办法>的通知》(财综〔2017〕35号)
1.采矿权登记费:暂停征收。
2.采矿权使用费:每平方公里每年1000元。矿区面积(或尾数)小于等于0.5平方公里的按0.5公里计,大于0.5小于1平方公里的按1平方公里计。
3.采矿权出让收益:按采矿权有偿处置结果收取。
本行政许可事项提供许可证件,类型为采矿权转让批复和采矿许可证。名称为《采矿权转让批复》和《中华人民共和国采矿许可证》。
许可办理流程:申请、受理、审查、决定、证件制作与送达、决定公开。
向姚安县国土资源主管部门政务大厅提交申请。
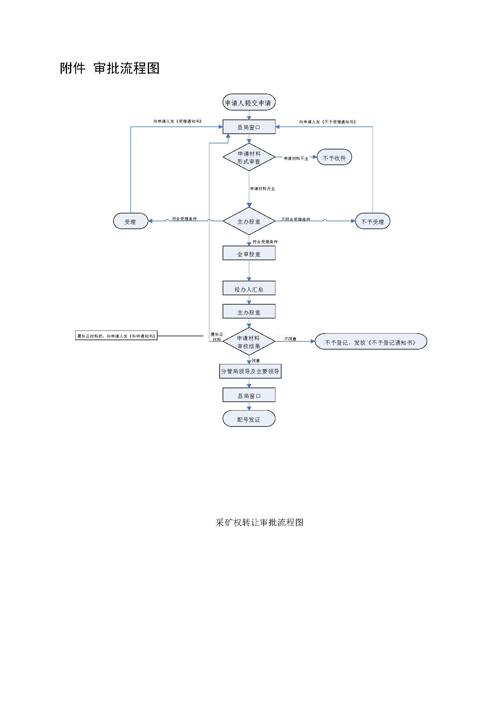
1.县国土资源主管部门收到申请人提交的申请资料后,形式要件齐全的应当收件,并发送《收件通知单》。
2.县局窗口收件当日应当将电子报盘上传县级国土资源主管部门,县级国土资源主管部门对申请报件是否符合受理要求进行审核。
3.对申请材料符合要求的,准予受理,并向申请人发送《受理通知书》。
4.对申请材料不符合要求的,将做出不予受理的决定,并在5个工作日内向申请人发送《不予受理通知书》。
(四)审查
同意受理的报件由县级国土资源主管部门进行会审,审查工作应当自受理之日起规定工作日内完成。
(五)决定
批准同意的,县级国土资源主管部门将《领证通知书》通过网络下发县局窗口。
不予批准的,县级国土资源主管部门将《不予批准通知书》通过网络下发县局窗口。
批准同意的,自做出决定之日起5个工作日内,由县级国土资源主管部门告知申请人按规定到县人民政府政务服务中心一楼国土资源服务窗口领取相关证件。
不予批准的,自做出决定之日起5个工作日内,由县级国土资源主管部门告知申请人办理退件手续。
(七)决定公开
自做出决定之日起5个工作日内,结果将在姚安县人民政府网站上公开。
1.窗口咨询:云南省楚雄州姚安县栋川镇姚安县人民政府政务服务中心一楼国土资源服务窗口。
2.网上咨询:在云南省政务服务网上大厅(http://ynzwfw.yn.gov.cn )“我要问”进行在线咨询。
3.电话咨询。电话号码:0878-5712892。
(二)咨询回复
回复机构:姚安县国土资源局。
回复时限:5个工作日内。
申请人可通过云南省政务服务网上大厅查询审批事项办理进程。
十二、事中事后监管
1.电话投诉:县纪委监察委驻县国土资源局0878-5711655;县国土资源局0878-5712892。
2.信函投诉:姚安县国土资源局办公室,通讯地址:姚安县栋川镇宝城路73号,邮政编码:675300。
(二)结果处理
在接到举报后,应当依法及时调查、处理,举报人要求答复的,应按照法律法规规定的时限及时答复举报人。
审批流程图

采矿权转让审批办事指南
一、受理范围
申请人范围及申请条件:
(一)申请人范围:采矿权转让申请人为原采矿权人,采矿权变更申请人为采矿权受让人,转让和变更申请同时提交。采矿权受让人应具有独立企业法人资格。
(二)予以受理的矿种及规模:
1.规模为小型的蓝晶石、蓝石棉、石榴子石、蛭石、沸石、重晶石、方解石、冰洲石、萤石、宝石、玉石、地下水、硫化氢气、氦气、氡气、油砂、天然沥青、钛、石墨、硼、水晶、刚玉、硅线石、红柱石、硅灰石、钠硝石、滑石、云母、长石、叶蜡石、透辉石、透闪石、明矾石、芒硝(含钙芒硝)、石膏(含硬石膏)、毒重石、天然碱、菱镁矿、黄玉、电气石、玛瑙、颜料矿物、泥灰岩、白垩、含钾岩石、白云岩、石英岩、脉石英、粉石英、天然油石、含钾砂页岩、硅藻土、高岭土、陶瓷土、耐火黏土、凹凸棒石黏土、海泡石黏土、伊利石黏土、累托石黏土、膨润土、铁矾土、橄榄岩、蛇纹岩、玄武岩、辉绿岩、安山岩、闪长岩、花岗岩、麦饭石、珍珠岩、黑曜岩、松脂岩、浮石、粗面岩、霞石正长岩、凝灰岩、火山灰、火山渣、大理岩、板岩、片麻岩、角闪岩、泥炭、矿盐(湖盐、盐岩、天然卤水)、镁盐、碘、溴、砷等矿种。
2.规模为小型或中型的石灰岩(其他)、砂岩(其他)、天然石英砂(建筑、砖瓦用)、黏土(砖瓦用)、页岩(砖瓦用)矿种。
二、设定及办理依据
(一)设定依据
1.《中华人民共和国矿产资源法》第六条。
2.《探矿权采矿权转让管理办法》(国务院令第242号)第三条、第四条。
3.《矿产资源开采登记管理办法》(国务院令第241号)第十五条。
(二)办理依据
1.《国土资源部关于完善矿产资源开采审批登记管理有关事项的通知》(国土资规〔2017〕16号)。
2.《云南省探矿权采矿权管理办法》(云政发〔2015〕49号 2015年修订)
3.《云南省国土资源厅关于转发国土资源部完善矿产资源开采审批登记管理文件的通知》(云国土资〔2018〕60号)。
4.《云南省国土资源厅关于进一步规范矿业权申请资料的通知》(云国土资〔2018〕141号)。
5.《云南省人民政府关于调整一批行政许可事项的决定》(云政发〔2017〕86号)。
6.《楚雄州人民政府办公室行政审批制度改革办公室关于调整一批州级行政许可事项的决定》(楚审改办发〔2018〕5号)。
三、实施机关
姚安县国土资源局。
四、办件类型
本行政许可事项为承诺件,办理方式为一次办。
(一)予以许可的条件
1.在采矿权有效期内提出申请;
2.采矿权权属无争议,采矿权人履行了相关法定义务,涉及有偿处置的已按规定处置,已依法缴纳资源税和矿产资源补偿费;
3.采矿权投产满1年;
4.采矿权不是部分转让变更;
5.采矿权不处于抵押及被有关部门通知处于立案查处、查封、扣押、冻结等状态;
6.除母公司与全资子公司之间的采矿权转让外,以协议出让方式取得的采矿权须满10年,取得采矿权未满10年确需转让变更的,按协议出让采矿权要件要求及程序办理;
7.涉外采矿权申请项目应征得军事部门同意,并符合国家关于外商投资的产业政策要求;
8.法律法规、规章文件规定的其他条件。
申请人符合以上所有条件,方可获得批准。
(二)不予许可的情形
对不符合上述要求之一的,不予批准。
六、政策、技术、数量限制
本行政许可无政策、技术、数量限制。
七、申请材料
采矿权转让申请行政许可事项申请材料目录
序号 | 材料名称 | 材料形式 | 份数 | 材料来源 | 其他要求 |
1 | 采矿权转让申请书 | 原件 | 1 | 申请人自备 | |
变更申请登记书 | 原件 | 1 | 受让人提交 | ||
2 | 转让人与受让人的企业营业执照副本 | 复印件 | 1 | 申请人自备 | 应出具原件,经核实无误后,方可将复印件作为申报要件。 |
3 | 采矿许可证正、副本 | 原件 | 1 | 受让人提交 | |
4 | 采矿权转让合同书 | 原件 | 1 | 申请人自备 | 合同中应包含剩余采矿权出让收益继续缴纳、矿山地质环境保护与土地复垦等其他法定义务转移的相关内容 |
5 | 县级国土资源主管部门出具的矿山投产满1年的情况说明 | 原件 | 1 | 申请人自备 | |
6 | 县级国土资源主管部门出具的已履行矿山地质环境保护与土地复垦的情况说明 | 原件 | 1 | 申请人自备 | |
7 | 采矿权出让收益(价款)缴纳证明材料 | 复印件 | 1 | 申请人自备 | 包括:各期次价款评估备案证明,分期缴纳价款批复,采矿权出让合同,采矿权出让收益(价款)缴款通知书,缴纳票据等材料 |
8 | 资料真实性承诺书 | 原件 | 1 | 申请人自备 | |
9 | 矿业权联勘联审及相关规划审查会签表;县级国土资源主管部门出具的矿山联勘联审、规划审查、执法监察等审查意见 | 原件 | 1 | 州、县相关部门出具;县级国土资源主管部门出具 | 县级国土资源主管部门以PDF文档形式原件扫描上传至三级联网审批系统。 |
10 | 光盘 | 原件 | 1 | 申请人自备 | 矿业权申请资料电子文档一律使用光盘存储,一个项目一份光盘,光盘表面应标注项目名称。提交的电子文档包括资料清单、所有纸质文档的扫描件及申请登记书报盘文件。其中:资料清单为TXT格式,以“资料清单+txt”命名;纸质文档为PDF格式或JPG (单页) 格式,以“申报资料详细名称+文件格式”命名。 |
11 | 采矿权延续申请资料 | 原件 | 1 | 申请人自备 | 仅限于采矿许可证剩余有效期不足六个月,申请采矿权转让变更并按规定同时提出延续申请的开采项目。 |
12 | 国有资产监管和主管部门同意或批准的书面意见 | 原件 | 1 | 申请人自备 | 仅限于属国有事业单位申请转让采矿权的开采项目,主管部门指资产行政主管部门。 |
13 | 依法附有相应国有资产监督管理职责的人民政府、政府部门或主管单位同意或批准的书面意见 | 原件 | 1 | 申请人自备 | 仅限于属国有独资企业、国有资本控股公司申请转让采矿权的开采项目。 |
14 | 股东会、股东大会或董事会按照公司章程的规定做出转让的决议 | 原件 | 1 | 申请人自备 | 仅限于属国有资本参股公司申请转让采矿权的开采项目。 |
15 | 姚安县非煤矿山转型升级工作联席会议办公室出具的已纳入矿山总数控制指标同意办理的意见 | 原件 | 1 | 申请人自备 | 仅限于非煤矿山开采项目,且未在姚安县非煤矿山转型升级方案中的非煤矿山。 |
16 | 县级人民政府评估意见 | 原件 | 1 | 申请人自备 | 仅限于涉及与永久基本农田重叠的开采项目。 |
17 | 下级国土资源主管部门出具的符合开采总量控制的意见 | 原件 | 1 | 申请人自备 | 仅限于属限制性开采矿种的开采项目。 |
18 | 外商投资企业批准证书 | 复印件 | 1 | 申请人自备 | 仅限于外商投资企业提出申请的开采项目 |
军事部门意见 | 原件 | 1 | 由审批登记机关直接征询 | ||
外商投资有关主管部门的项目核准文件 | 复印件 | 1 | 申请人自备 | 仅限于外商申请《外商投资产业指导目录(最新版)》中限制性矿种的开采项目 | |
19 | 法定代表人本人身份证 | 复印件 | 1 | 申请人自备 | 仅限于非法定代表人办理的开采项目 |
企业或事业单位法定代表人的书面委托书 | 原件 | 1 | 申请人自备 | ||
被委托人身份证 | 复印件 | 1 | 申请人自备 |
注:提交的复印件应清晰、完整,并标注“复印件与原件一致,仅用于办理XXX事项,再次复印无效。”复印人署名、签署复印日期并加盖申请人印章;复印件为多页的,除在第一页盖章外,还应在每一页上加盖骑缝章。凡涉及申请人盖章,必须与矿业权人(申请人)名称一致。
八、办结时限
受理时限:5个工作日。
法定办结时限:20个工作日。
承诺办结时限:10个工作日。
(一)收费环节
申请人收到《领取采矿许可证通知》后,在30日内按规定缴纳采矿权使用费。需缴纳采矿权出让收益(价款)的,申请人按出让合同或分期缴款批复缴纳出让收益(价款)。
(二)收费项目
1.采矿权登记费
2.采矿权使用费
3.采矿权出让收益(价款)
(三)收费依据
1.《财政部 国家发展改革委关于取消 停征和免征一批行政事业性收费的通知》(财税〔2014〕101号)
2.《矿产资源开采登记管理办法》(国务院令第241号)第九条、第十条、第十一条
3.《财政部 国土资源部关于深化探矿权采矿权有偿取得制度改革有关问题的通知》(财建〔2006〕694号)
4.《财政部 国土资源部关于探矿权采矿权有偿取得制度改革有关问题的补充通知》(财建〔2008〕22号)
5.《财政部 国土资源部关于加强对国家出资勘查探明矿产地及权益管理有关事项的通知》(财建〔2010〕1018号)
6.《财政部 国土资源部关于印发< 矿业权出让收益征收管理暂行办法>的通知》(财综〔2017〕35号)
(四)收费标准
1.采矿权登记费:暂停征收。
2.采矿权使用费:每平方公里每年1000元。矿区面积(或尾数)小于等于0.5平方公里的按0.5公里计,大于0.5小于1平方公里的按1平方公里计。
3.采矿权出让收益:按采矿权有偿处置结果收取。
十、办理流程
(一)申请
窗口受理
受理地址:姚安县国土资源主管部门政务大厅。
(二)受理
1.县国土资源主管部门收到申请人提交的申请资料后,形式要件齐全的应当收件,并发送《收件通知单》。
2.县局窗口收件当日应当将电子报盘上传县级国土资源主管部门,县级国土资源主管部门对申请报件是否符合受理要求进行审核。
3.对申请材料符合要求的,准予受理,并向申请人发送《受理通知书》。
4.对申请材料不符合要求的,将做出不予受理的决定,并在5个工作日内向申请人发送《不予受理通知书》。
(三)审查
同意受理的报件由县级国土资源主管部门进行会审,审查工作应当自受理之日起规定工作日内完成。
(四)许可决定及送达方式
自做出决定之日起5个工作日内,结果将在姚安县人民政府网站上公开。
1.办理结果
批准同意的,县级国土资源主管部门将《领证通知书》通过网络下发县局窗口。
不予批准的,县级国土资源主管部门将《不予批准通知书》通过网络下发县局窗口。
2.送达方式
批准同意的,自做出决定之日起5个工作日内,由县级国土资源主管部门告知申请人按规定到县人民政府政务服务中心一楼国土资源服务窗口领取相关证件。
不予批准的,自做出决定之日起5个工作日内,由县级国土资源主管部门告知申请人办理退件手续。
十一、许可服务
1.窗口咨询:云南省楚雄州姚安县栋川镇姚安县人民政府政务服务中心一楼国土资源服务窗口。
2.网上咨询:在云南省政务服务网上大厅(http://ynzwfw.yn.gov.cn )“我要问”进行在线咨询。
3.电话咨询。电话号码:0878-5712892。
(二)咨询回复
回复机构:姚安县国土资源局。
回复时限:5个工作日内。
申请人可通过云南省政务服务网上大厅查询审批事项办理进程。
(四)监督投诉
1.电话投诉:1.电话投诉:县纪委监察委驻县国土资源局0878-5711655;县国土资源局0878-5712892。
2.信函投诉:姚安县国土资源局办公室,通讯地址:姚安县栋川镇宝城路73号,邮政编码:675300。
(五)行政复议或行政诉讼
如对本具体行政行为持有异议的,可在60日内依据《中华人民共和国行政复议法》的规定,向县人民政府或州国土资源局申请行政复议,也可以自收到本通知后六个月内依据《中华人民共和国行政诉讼法》的规定,直接向有管辖权的人民法院提起行政诉讼。
姚安县国土资源局
2019年3月12日