各乡镇中心学校、初级中学,县属相关学校:
为认真贯彻《云南省教育厅关于进一步加强和规范职业学校招生工作的通知》精神,切实落实州人民政府有关中等职业教育招生工作的部署,确保完成2018年我县中等职业教育招生任务,现将有关要求通知如下:
一、加强组织领导,落实工作责任
按照州人民政府“统筹高中阶段教育协调发展、统筹初中毕业生生源管理、统筹区域内和跨区域中职教育招生工作”的总体要求,2018年州下达我县中职教育招生任务822人,县职业高中350人,东西协作中职招生送读上海35人(具体下达各校的招生任务附后)。各学校要加强组织领导,压实中职教育招生工作责任制,进一步健全完善相应的组织机构和工作机制,制定有效工作措施,逐级落实工作责任,加强督促检查通报,严格实施年度考核,确保完成今年招生任务。
二、落实工作措施,确保完成中职招生任务
(一)明确任务,确保完成招生工作任务。各乡镇中心学校、初级中学要根据822人的招生任务,在完成委托教育的基础上,继续加大中职招生宣传力度,采取措施、落实责任,确保完成今年下达各乡镇各学校的招生任务。
(二)严格实施目标管理考核制度。按照州、县人民政府的部署,中职教育招生总任务纳入县对乡镇和学校的年终考核。对招生任务完成不力和个人要进行通报和严肃问责,各学校的招生责任领导、具体责任人的工作完成情况作为年终考核和绩效考核的主要依据。
(三)继续实施普高转读中职制度。要按照省、州普高转读中职的有关规定,规范有序开展普高转读中职工作,适当扩大普高转读中职学生规模,并认真组织好“三校生”高考备考、技能培训和职业技能鉴定工作,进一步提升“三校生”高考质量。
(四)强化控辍保学工作。县职业高中要把招生和控辍放在同等重要的位置,建立完善控辍保学的强效和长效机制,把控辍保学责任落实到每一个教师,强力实施控辍保学制度,并把控辍保学纳入教师的绩效评价,确保年度在校生巩固率达到95%以上。各初级中学要根据委托职业教育的要求,配合县职业高级中学和州属中职学校加强对送读流失学生的劝返工作。对控辍保学工作不力者,要进行通报、严肃问责。
三、压实责任,确保完成送读任务
根据省教育厅、州教育局的安排,今年继续开展职业教育东西协作行动计划中职教育招生送读上海工作以0+3为主,州人民政府下达我县35人的送读任务。为确保完成任务,各学校重点做好以下工作:
(一)提高思想认识。落实好职业教育东西协作中职招生工作是当前我县非常紧迫的政治任务,也是今后教育扶贫的一项重要工作,各学校要高度重视,采取有力措施,组织动员建档立卡贫困户家庭子女报名就读,确保完成招生任务。
(二)强化宣传动员。各学校要结合“大遍访”工作实际,对辖区和学校符合条件的建档立卡贫困户子女加大政策宣传力度,协调乡镇党委政府、村委会和挂包干部,认真开展入户宣传,将相关政策宣传到每一个家庭。县职业高级中学要对符合条件的学生进行全面宣传,重点做好在校学生的报名、动员工作,确保完成招生工作任务。
(三)强化督查检查。各学校要围绕2018年7月30日前完成招生任务的时间节点,将招生任务和责任落实到人,积极动员符合条件的建档立卡贫困户子女到上海接受中职教育,做到应读尽读。县教育将工作任务完成情况纳入对学校和校长的绩效考核范围,对工作不力,任务落实不到位,按照有关规定绩效问责。
附:1、姚安县2018年中等职业教育招生任务分解表
2、姚安县2018年东西协作招生专业分配表
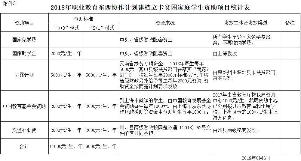
3、2018年职业教育东西协作计划建档立卡贫困家庭学生资助项目统计表
4、楚雄州2018年中等职业学校建档立卡贫困家庭学生东部单独培养报名表
姚安县教育局
2018年6月25日



